您当前的位置: 首页 > > 环保局

拟对建设项目环境影响评价文件作出审批意见的公示

交口县政府 www.jiaokou.gov.cn 2019-03-29 00:00

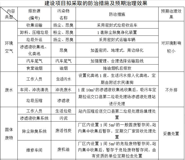
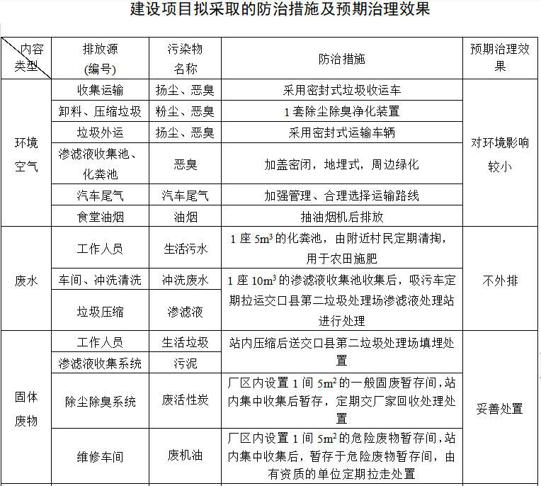
  根据建设项目环境影响评价审批程序的有关规定,经审议,我局拟对交口县桃红坡镇、双池镇、康城镇垃圾中转站项目环境影响评价文件作出审批意见。为保证本次审议工作的严肃性和公正性,现将拟作出审批意见的环境影响评价文件情况予以公示。公示期为公示之日起5个工作日。 

  联系电话:0358-5421248 

  通讯地址:交口县政务大厅 

  邮    编:032400 

   

   

   

   

   

   

   

   

   

   

   

   

   

   

   

  此文件公开发布 

  交口县环保局 

  2019年3月22日